一共更新了58篇专利。(中国AI网 2025年08月09日)近期美国专利及商标局公布了一批全新的AR/VR专利,以下是映维网的整理(详情请点击专利标题),一共58篇。更多专利披露请访问映维网专利板块https://paten...
-
-
50万元(中国AI网 2025年08月06日)银川文化旅游发展集团有限公司发布招标公告,计划以50万元采购VR游乐体验设备。...
-
潜在供应商应在北京市海淀区花园路7号新时代大厦10层获取采购文件,并于2025年08月22日 09点30分(北京时间)前提交响应文件。(中国AI网 2025年08月07日)中国电子技术标准化研究院发布竞争性磋商公告,计划以9...
-
现已全面采用PICO 4 Enterprise(中国AI网 2025年08月11日)从最初的PICO Neo 3 Eye试点开始,沉浸式医疗解决方案商H’ability现已全面采用PICO 4 Enterprise。...
-
用户可以轻松进行剪辑和调色工作、添加视觉特效、混合空间音频,并交付使用全新Blackmagic URSA Cine Immersive摄影机采集的Apple Immersive Video视频Vision Pro QQ群交流...
-
彭博社:贵、缺应用是Apple Vision Pro销量不佳的主要原因 - 映维网资讯" /˃ ˂script type="application/ld+json" class="yoast-schema-graph...
-
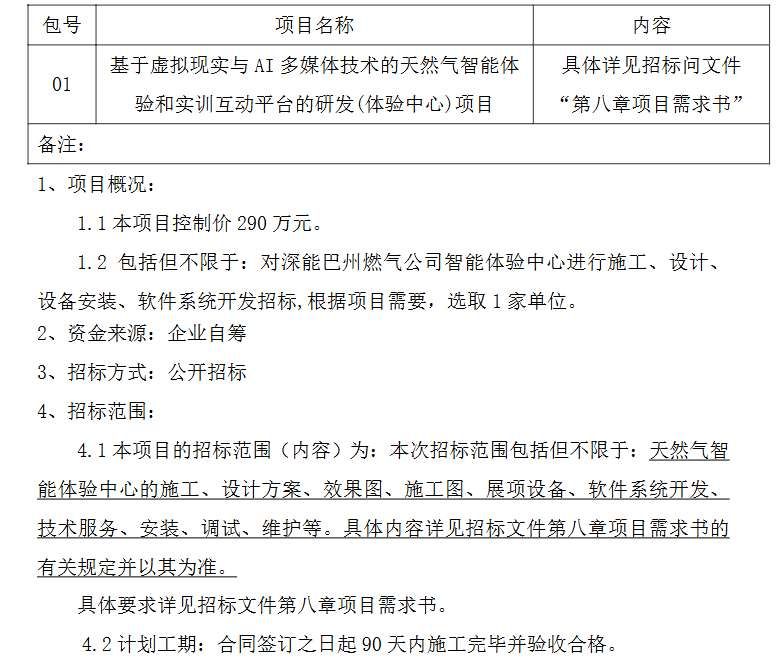
290万元(中国AI网 2025年08月08日)深能巴州燃气股份有限公司发布招标公告,计划以290万元开展基于虚拟现实与AI多媒体技术的天然气智能体验和实训互动平台的研发(体验中心 。...
-
AI+XR(中国AI网 2025年08月11日)自动驾驶卡车开发商Waabi正在采用AI和XR技术来测试开发一个称职的机器人司机Waabi Driver。这家公司,所述方法可以在更短的时间内以更低的成本开发机器人司机。...
-
映维日报:Meta AR眼镜Hypernova将定价800美元,贵+缺App是Vision Pro销量不佳主因 - 映维网资讯" /˃ ˂script type="application/ld+json" class=...
-
英超新赛季将于8月15日打响(中国AI网 2025年08月07日)英超新赛季将于当地时间8月15日打响,揭幕战将由卫冕冠军利物浦主场迎战伯恩茅斯。Meta表示,Quest头显用户届时可通过Peacock欣赏精彩的足球赛事。...










