GLM-Zero是智谱AI基于扩展强化学习技术的推理模型,专注于提升模型的深度推理能力。擅长处理数理逻辑、代码编写和复杂问题解决,在AIME 2024、MATH500和LiveCodeBench等评测中表现优异,与 OpenAI-o1-Preview 相当。GLM-Zero-Preview版本已上线,用户可在 智谱清言-“Zero推理模型”智能体 免费使用,支持文字和图片输入,输出完整推理过程;开发者也能通过 智谱开放平台BigModel 进行API调用。智谱AI会持续优化迭代强化学习技术,不久将会推出正式版 GLM-Zero。
GLM-Zero的主要功能增强推理能力:GLM-Zero专注于提升模型的推理能力,特别是在数理逻辑、代码编写和需要深度推理的复杂问题上。专家任务处理:与基座模型相比,GLM-Zero在不牺牲通用任务能力的前提下,提升了处理专家级任务的能力。数学问题解答:GLM-Zero具有强大的数学问题解答能力,能快速处理包括代数、微积分、概率统计等领域的问题,并提供详细的解题过程。编程语言应用:GLM-Zero能够熟练使用多种编程语言,帮助开发者快速编写代码,并在代码调试方面快速识别错误,给出修复建议。逻辑推理:GLM-Zero善于识别逻辑漏洞,能够模拟多种假设和可能性,提供清晰的思考过程。GLM-Zero的技术原理模拟人脑学习机制:GLM-Zero尝试模拟人脑中的反馈和决策系统,推动AI模型向更高层次的智能迈进。这种无意识学习涵盖了自我学习、自我反思和自我批评等方面。强化学习技术:GLM-Zero基于强化学习技术来训练模型,能让模型通过与环境的交互来学习如何做出决策,以最大化某种累积奖励。多模态处理:GLM-Zero能处理多种输入模态,包括文字和图片,并输出完整的推理过程,这表明它具备一定的多模态理解能力。
GLM-Zero的项目地址官网体验:访问智谱清言官网 ,找到“Zero推理模型”智能体免费体验。API调用体验:访问BigModel官网,通过API进行调用。开源地址:预计未来将全面开源,敬请期待。GLM-Zero的实测效果金融专业研究题:Suppose you purchased 500 shares of ABC Corp. at $50 per share using margin. The marginrequirement is 60% and the annual interest on margin is 10% per year. lf you sold the stock after ayear for $45 and had received no margin calls, what return did you make on your investment?(中文:假设你用保证金购买了500股ABC公司的股票,每股50美元,保证金要求是60%,保证金利率10%(年化)。如果你1年后以每股45美元卖出股票,并且没有收到任何的保证金追加通知,请问你的投资回报率(ROI)是多少?)
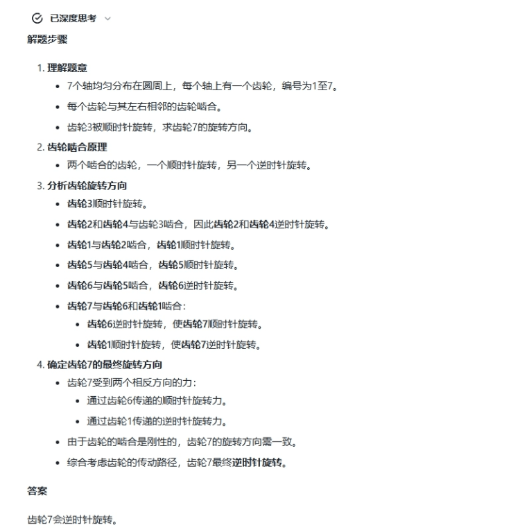
经典机械传动问题:7 axles are equally spaced around a circle. A gear isplaced on each axle such that each gear is engaged with the gear to its left and the gear to its right. Thegears are numbered 1 to 7 around the circle. lf gear 3 were rotated clockwise, in which direction would gear7 rotate?(7个齿轮排成一个圆环,齿轮3顺时针转动,齿轮7会向哪个方向转?)
抽象题:假如地球上所有人都站在一个地方同时起跳落地,地球会发生什么?
抽象题:小红有2个兄弟,3个姐妹,那么小红的兄弟有几个姐妹?
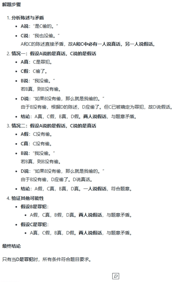
推理题:某公司被窃,A、B、C、D四人涉嫌被拘留。侦破结果表明,罪犯就是其中的某一个人。A说:“是C偷的。”B说:“我没偷。”C说:“我也没偷。”D说:“如果B没有偷,那么就是我偷的。”现已査明,其中只有一个人说了假话,从上述条件可以确定谁偷成立?
GLM-Zero的应用场景数理逻辑问题解答:GLM-Zero能处理复杂的数学问题,包括代数、微积分、概率统计等,适用于教育领域,辅助学生和研究人员解决数学难题。编程辅助:GLM-Zero能够熟练使用多种编程语言,帮助开发者快速编写代码,进行代码调试,并提供修复建议,适用于软件开发和编程教育。逻辑推理与决策支持:GLM-Zero擅长识别逻辑漏洞和模拟多种假设,适用于需要逻辑推理和决策支持的场景,如法律分析、商业策略规划等。教育辅助:GLM-Zero可以作为教育辅助工具,提供详细的解题过程和思路,帮助学生理解复杂概念和原理。科研与技术开发:在科研领域,GLM-Zero可以协助研究人员进行数据分析、模型构建和理论验证。自动化测试与质量控制:GLM-Zero可以用于自动化测试,通过逻辑推理能力来识别软件或系统中的潜在问题。 
